寻道大千未央仙境详细攻略
来源: 时间:2026-03-06 09:43
导 读 在寻道大千中,未央仙境是一个结合探索、战斗与团队协作的团本活动,核心玩法为逐层探索岛屿、击败守卫、获取法相材料及神话法宝碎片,同时通过妖盟协作提升排名与奖励,不知道怎么拿名次的可以参考寻道大千未央...
在寻道大千中,未央仙境是一个结合探索、战斗与团队协作的团本活动,核心玩法为逐层探索岛屿、击败守卫、获取法相材料及神话法宝碎片,同时通过妖盟协作提升排名与奖励,不知道怎么拿名次的可以参考寻道大千未央仙境详细攻略。
寻道大千未央仙境详细攻略
一、 个人高分核心技巧
1.探索不扫小区域:保留大面积未探索区域再进行探索,能最大化单次探索的收益和效率,减少体力浪费。
2.妖盟协作吃双倍buff:遇到高难度怪物不急于攻击,先观察能否获取双倍buff,拿到buff后再召集盟友合力击杀,提升打怪效率和积分收益。

二、 体力获取明细
每日免费体力 初始30点 + 15分钟/点×24小时 每日77点,三天231点
玉+视频兑换拉满上限三天144点
妖盟果树等级随树等级递增10级树70体/29级树484体
果树等级大概为首日晚等级×1.3-1.4倍来推算活动最终果树等级
体力总和:免费375点 + 妖盟果树体力
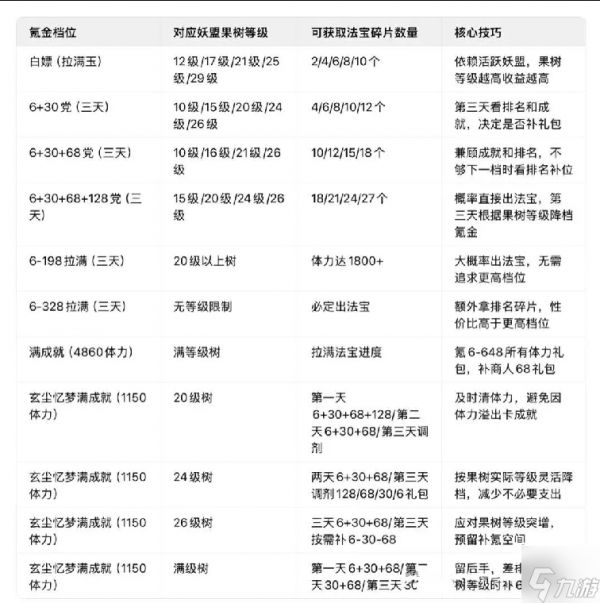
三、 各档位氪金策略(按需选择,第三天灵活调整)

四、 妖盟排名拿第一策略
1.核心原则:以集体利益为先,听从指挥,盟友间紧密配合。
2.体力分配技巧:妖盟福泽由当日通关秘境层数决定,需合理分配三天体力,非竞争日用免费体力保排名,把归元凝神香留到关键日。
3.第三天关键操作:19点进攻前,让所有成员清空体力,避免因基地等级低、血量防御不足被对手打掉层数,影响最终排名。
相关知识
《寻道大千》未央仙境3X3开图攻略
寻道大千画中仙境怎么玩
寻道大千称号排行
寻道大千反击流怎么打 寻道大千反击流派玩法详细攻略
《寻道大千》法则试炼详细攻略
寻道大千角色怎么加点寻道大千角色加点攻略
寻道大千怎么没有麒麟真君 《寻道大千》麒麟真君获取攻略
寻道大千回血流怎么玩 寻道大千回血流玩法攻略
寻道大千怎么改名 寻道大千改名字方法
《寻道大千》寻道大侦探玩法攻略
推荐资讯
- 1mc.js网页版点击即玩 m 25808
- 2老六爱找茬美女的烦恼怎么过- 6155
- 3博德之门3黄金雏龙法杖怎么得 6023
- 4《大侠立志传》剿灭摸金门任务 5467
- 5代号破晓官方正版角色介绍 5175
- 6《我的世界》领地删除指令是什 4993
- 7闪烁之光11月兑换码大全20 4979
- 8赛马娘锻炼到底的伙伴支援卡事 4963
- 9部落冲突陈塘关版本的玩法介绍 4795
- 10爆梗找茬王厕所特工怎么通关- 4710
资讯热点排名