【推荐分享】中期发育指南以及31图前3队
来源: 时间:2025-09-30 11:29
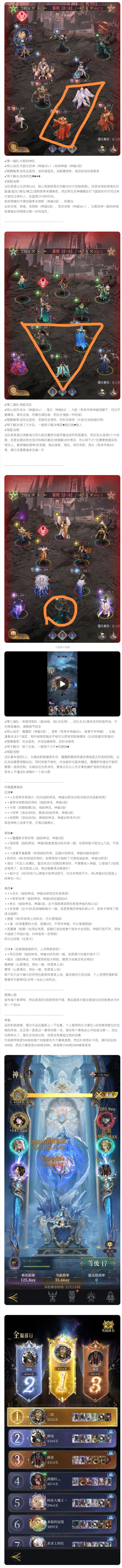
第一编队:大鹅财神队
核心成员:天鹅女武神(神器10+)+财神神器(神器1级)
图腾推荐:加攻击蓝色,加防御蓝色,加能量橙色,按目标加防御紫色
用于解决:各类花色
搭配说明:
这队就是让女武神1vs5,核心思路就是优先解决对方控制或者c,
经常会用到钟道拉对面潘/室女/海拉/精卫/涅刺客等关键角色
然后等女武神睡醒会打飞面前的对手回过来
打被拉过来的人,后面是1打4的时间。
前排根据对手硬坦普罗米修斯(神器1级),阿蒙拉
后排月老,钟道,依西斯(神器1级),菲尼克斯(神器10+),注意武神一般和钟道
或者输出同侧保证第一时间减员。

原文转自taptap作者:玉玲珑
相关知识
世界启元新手入门指南 新手实用技巧分享
《潜水员戴夫》前中期最佳武器推荐 前中期选什么武器
《逆水寒手游》前中期职业怎么选择 前中期职业推荐
想不想修真W氪过天门的属性以及上天前发育
《潜水员戴夫》前中期最佳武器推荐
《逆水寒》手游前中期战力怎么提升 前中期战力提升技巧推荐
圣兽之王前中期配队推荐
《潜水员戴夫》前中期料理推荐
潜水员戴夫前中期最佳武器推荐
《秘影曼德拉》咒术师混沌前中期Build推荐
推荐资讯
- 1老六爱找茬美女的烦恼怎么过- 5698
- 2博德之门3黄金雏龙法杖怎么得 5546
- 3《大侠立志传》剿灭摸金门任务 4965
- 4代号破晓官方正版角色介绍 4692
- 5赛马娘锻炼到底的伙伴支援卡事 4473
- 6闪烁之光11月兑换码大全20 4451
- 7《我的世界》领地删除指令是什 4349
- 8部落冲突陈塘关版本的玩法介绍 4321
- 9爆梗找茬王厕所特工怎么通关- 4197
- 10原神原海异种刷怪路线-原神原 4195
资讯热点排名