百变大侦探金钱至上攻略
百变大侦探金钱至上怎么玩?玩家们是不是都很想知道呢,那么今天小编就给大家带来了百变大侦探金钱至上攻略,大家一起来看看吧。

百变大侦探金钱至上怎么玩
金钱至上投票结果

金钱至上答案
吴耀辉在技能环节对谁使用了技能,选择金额为?
答案:周政,100万
庄强在技能环节对谁使用了技能,选择金额为?
答案:陈奇,150万
周政在技能环节对谁使用了技能,选择金额为?
答案:没有使用技能
吴耀辉每关的选择结果
AAAAA
庄强每关的选择结果
ABAAB
周政每关的选择结果
A000O
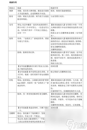
剧情解析
根据人物剧本和线索得出(解析最后面有线索作用)
红裙女=姚静,女,24岁,重症监护室护士;性感,本性善良;和庄强是情侣,占有欲强。
衬衫男=陈奇,男,31岁,无业,好吃懒做;好奇心强,喜欢观察别人;和周政是发小;曾是徐伟工厂的员工,因为报道失业。
短发女=安雪,女,26岁,记者,报道了徐伟工厂食品安全问题;父亲是卧底,抓捕毒贩时牺牲,父亲的死与吴耀辉有关,嫉恶如仇。
运动服男=周政,男,33岁,正直勇敢;和陈奇是发小;母亲患绝症,需要医药费;父亲曾是毒贩,为救兄弟而死。
西装男=徐伟,男,40岁,伪君子,工厂老板,以次充好,被报道后濒临破产;妻子重病,想放弃治疗,妻子得知后自杀;好色,爱慕妻子医院的护士姚静。
纹身男=庄强男,男,28岁,夜总会服务员,对外宣称健身教练;花心,和姚静是情侣。
老头=吴耀辉,男,63岁,破产富豪;曾经是毒贩,得不治之症后悔改,希望得到奖金资助他人;曾经被周政的父亲所救。
干瘦男=时乾,男,34岁,小偷,唯利是图,自私自利,冷漠,瘦弱;偷东西时曾撞见庄强出轨,偷过吴耀辉的东西。
用图片(人物关系图已公开)梳理一下人物关系
关于游戏
规则每个人的剧本中都有,就不再解释。手环发出“嘀嘀嘀’提示有两种情况,-个是收到问题时,另一个则是玩家在每关结束前5分钟还没有做出选择时。提示音可以作为一个时间节点。
第四关部分房间机关会被打开,释放毒气,时乾线索中,第三关开始后,大厅空调启动,放出不明气体,是让玩家全部回到自己房间,后来多人剧本中都提到门被锁上。因为游戏规则中玩家不能去他人房间,中毒而死的人一定是死于自己房间机关内的毒。空调的作用是释放毒气、解药、迷药,所以线索中大厅和所有房间的空调都可开。周政房间的桌角有破损,暗指有人违反规则破坏过手环,由于手环材质坚硬(姚静剧本中提到过),没有被破坏。
推理过程
一、首先,推出房间顺序
已知陈奇住在周政旁边,安雪住在吴耀辉右边,姚静在庄强旁边,徐伟住在姚静旁边。
站在大厅中心位置看房间的左右位置,周政、吴耀辉、庄强的位置已知。姚静两边分别是庄强和徐伟,所以三人相连,庄强和吴耀辉之间只有一个空房间,所以姚静只能在庄强左边,由左到右依次是徐伟、姚静、庄强。陈奇在周政旁边,周政只剩左边为空,陈奇可以确定,安雪和吴耀辉相邻且安雪在右,只剩下周政对面一个房间就是时乾的。因此位置可以确定下来(位置图1已公开)。
二、然后我们来推第五关结束时每个玩家的奖金数额及每关选择
第五关结束后,五位玩家在查看排行榜时,右下角的数字分别为0,1,4,5,6。结合每,人使用技能情况和数字相邻两人看到的排行可以推出,数字代表自己前面查看过排行的人数,因此可以排列出玩家查看排行及使用技能的顺序为姚静、安雪、未知、未知、陈奇、徐伟、时乾、未知。姚静是第一个使用技能的人,因此她看到的是第五关结束后、使用技能前的排名,如下:
奖金排行榜
第一名时乾
第二名陈奇
第三名庄强
第四名徐伟
第五名安雪
第六名姚静
第七名吴耀辉
姚静看到的0
不考虑死者,得到五个玩家每一关AB选择比例。
第一关 5A
第二关2A3B
第三关1A4B
第四关2A3B
第五关3A2B
机械音在第二关结束后说有人违规,违规会被立即毒死,可以得出有人第三关前已死,从排行榜来看,死者是周政(周政房间桌角有破损,说明破坏手环,他的死只与自己有关)。游戏结束时周政有110万,而完成第二关最多60万,所以有人对周政使用过馈赠技能,馈赠金额只能是50万的倍数,所以周政原本有10万或60万。周政只有两关都选B才有机会拿60万,第二关选B,则B占比至少为4,不可能翻倍,所以周政只完成了第一关,选择A拿到10万。第四五关只有7人,不存在平局,根据游戏规则,选B奖金必然大于选A,结合姚静看到的排名,吴耀辉在姚静之后,姚静第四五关都选A,所以吴耀辉第四五关只有选A,奖金才能比姚静少。
整体法:
第一步:根据线索最终排行榜的金额,算出所有玩家的总金额为1780万,可除以10得到178,方便后面的计算。无论技能如何使用,总金额不变。
第二步:已知6人选择,罗列出每一关可能的选择比例及该比例对应奖金总额(同样除以10)
第一关 6A2B 10 7A1B 9 8A
8
第二关 2A5B 10 3A4B 8 4A3B
20
第三关 1A6B 18 2A5B 15 3A4B
12
第四关 3A4B 20 4A3B 50
第五关 4A3B 100 5A2B 90
每一关中挑一个金额,凑成178,有2种可能
①:
第一关 6A2B 10
第二关 2A5B 10
第三关 1A6B 18
第四关 4A3B 50
第五关 5A2B 90
②:
第一关 8A 8
第二关 3A4B 8
第三关 3A4B 12
第四关 4A3B 50
第五关 4A3B 100
没有并列排名,吴耀辉和庄强不可能选择完全相同,所以排除第一种可能。 得到每关的选择情况如下:
第一关 8A
第二关 3A4B
第三关 3A4B
第四关 4A3B
第五关 4A3B
根据五人技能使用情况还原奖金(姚静掠夺时乾100,安雪掠夺吴耀辉50,陈奇掠夺庄强200,徐伟掠夺陈奇100,时乾偷徐伟150) 分步还原时可以看到,被掠夺者被掠夺后的奖金数额大于掠夺数额,所以技能一-定使用成功,得到:
奖金
庄强430
时乾360
徐伟240
安雪230
姚静190
陈奇160
周政110
吴耀辉60
周政原本有10万,最后有110万,吴耀辉和周政名次发生变化,只能是吴耀辉赠予周政100万。对比第五关结束时排名可以看出,庄强掠夺对象是陈奇,原本时乾360>陈奇>庄强>徐伟240,所以庄强掠夺金额只能是150万,第五关结束时8人奖金情况如下。技能环节前,存活玩家中吴耀辉已经排名末位,是他全部选择A的结果,因此他的死只和自己有关。
奖金
时乾360
陈奇310
庄强280
徐伟240
安雪230
姚静190
吴耀辉160
周政10
列出每一关选择A和B得到的奖金数,再结合周政、吴耀辉和庄强的奖金总数,就可以推出3人的选项为吴耀辉AAAAA,庄强ABAAB,周政A0000。
选A的玩家 选B的玩家
得到奖金数 得到奖金数
第一关 全A 10
第二关 B多 0 20
第三关 B多 0 30
第四关 A多 50 100
第五关 A多 100 200
三、毒药放置与交换
第一关全选A,没有人下毒。
第二关选择B,在自己左侧房间放置毒药的有陈奇、安雪、时乾、庄强。初始有毒的房间为安雪(橙色)、吴耀辉(绿色)、庄强(黄色)、姚静(蓝色)。(站在大厅 判断房.间左右位置) (毒药位 置交换图1已公开)
第三关选择B,如果自己右侧房间机关内有毒药,则交换自己右侧和自己对面房间机关的有四人,根据几个时间节点得到交换顺序为:姚静、徐伟、时乾、陈奇。(站在大厅判断房间左右位置)
姚静 立即按下 黄色橙色交换
徐伟 思考片刻按下,然后敲门 蓝色绿色交换
时乾 听到砸门后,手环提示前 蓝色换到周政
陈奇 手环提示后色交换 蓝色橙色交换
因此交换后有毒药的房间为安雪(黄色)、庄强(蓝色)、姚静(绿色)、周政(橙色) (毒药位置交换图2已公开)
第四关选择B,打开右侧房间内机关的有安雪、时乾、徐伟,因此庄强(蓝色)、周政中毒,周政在第一关后已经死亡。
第五关时乾没有对左侧房间的庄强使用解药,庄强中慢性毒。
与庄强的死有关的人有:庄强(放置毒药),时乾(参与换毒、释放毒药),徐伟(参与换毒),陈奇(参与换毒、没使用解药)
纯逻辑推导
不依靠剧情,完全靠逻辑来推出周政游戏
结束前已死的方法如下:死亡三人的选择未知,现存五位玩家每关选择AB的占比如[表1] ,可知第一关无论死亡的人选择什么,都是选A的人多,第三关只能是平局或选B的人多(三人全部完成选择的情况下)
表1 选择A人数选择B人数
第一关 5 0
第二关 2 3
第三关 1 4
第四关 2 3
第五关 3 2
在以上比例的基础上,每关选择不同选项的玩家获得奖金情况如下(表2] :
表2 选A的玩家得到奖金数选B的玩家得到奖金数
第一关 10 20
第二关 选A的人占多数时20 40
选A的人占少数时0 20
平局时20 20
第三关 选A的人占少数时0 30
平局时30 30
第四关 选A的人占多数时0 50
平局时50 50
第五关 选A的人占多数时100 200
选A的100 100
由上表可知,选A得到的奖金≤选B得到的奖金,[因此玩家完成五关的情况下,全部选A时获得奖金最少,假设奖金最少的玩家全部选A,则AB占比变为下[表3],其余 两位玩家选择未知的情况下,每关选A奖金最少110万,见[表4]
表3 选择A人数选择B人数
第一关 6 0
第二关 3 3
第三关 2 4
第四关 3 3
第五关 4 2
AB 占比奖金最少的玩家
第一关选A A多 10万
第二关选A A多或平局 10万
B多 0万
第三关选A 平局 30万
B多 0万
第四关选A A多平局 50万
B多 0万
第五关选A A多或平局 100万
第五关结束后、使用技能前的排名,如下:
奖金排行榜
第一名时乾
第二名陈奇
第三名庄强
第四名徐伟
第五名安雪
第六名姚静
第七名吴耀辉
第八名周政
姚静看到的是0
周政排名末位,有两种情况: 1周政完成五关选择,但奖金最少。2周政违反游戏规定,在游戏中死亡,没有完成选择,因此奖金少。我们先来看第一种情况,周政奖金最少,前面算出奖金最少的玩家至少110万,奖金金额:姚静>吴耀辉>周政,没有并列的情况。姚静在后面的排名一直没有变化,说明死亡三人没有对她使用技能,姚静掠夺过100万,因此可以倒推出姚静第五关结束时奖金为190万。掠夺或馈赠金额是50万的倍数,最终周政110万,吴耀辉10万,因此第五关结束时,姚静190万>吴耀辉160万>周政110万,这仅建立在周政没死的前提下。
从[表4]可以看出,周政110万的话,二、三、四关必须选B的玩家多,所以吴耀辉二四关只能选B,结合[表3],列举出吴耀辉的奖金情况,见[表5]
表5 吴耀辉
第一关 选A (A多) 10万
选B (A多) 20万
第二关 选B (B多) 20万
第三关 选A (B多) 0
选B (B多) 30万
第四关 选B (B多) 50万
第五关 选A (A多) 100万
选B (A多或平局) 100或200万
可以看出吴耀辉至少180万,不可能为160万,得出结论:周政110万,吴耀辉160万不成立,第一种情况可以推翻。因此只有第二种情况,周政在游戏结束前就因违规被处死,因此没有第八个使用技能的人。最后排名周政不在最后,只能是吴耀辉对其使用过馈赠技能,不确定周政在第几关死亡,暂时无法判断吴耀辉赠予周政多少奖金,先将五人掠夺金额还原,得到一个排名,见[表6]
表6 奖金
庄强430
时乾360
徐伟240
安雪230
姚静190
陈奇160
周政110
吴耀辉
第五关结束时排名
时乾
陈奇
庄强
徐伟
安雪
姚静
吴耀辉
周政
对比第五关结束时排名可以看出,庄强掠夺对象是陈奇,时乾360>陈奇>庄强>徐伟240,所以庄强掠夺金额只能是150万,第五关结束时6人奖金情况见[表7]
表7 奖金
时乾360
陈奇310
庄强280
徐伟240
安雪230
姚静190
庄强比陈奇少30万,有两种情况: 1第一关少10万,第二关少20万,其余关选择相同,2第三关少30万,其余关选择相同。选B得到的奖金等于A或是A的二倍,陈奇每轮的选择为ABBAB,第一轮陈奇选择A,无论庄强选什么,都不会比陈奇少,因此只能是第三轮庄强选A,且选B的人多,才能比陈奇少30万,其他关和陈奇选择相同,得到庄强的选择是A B A A B,至此6人的选择可以确定,如下[表8]
表8 选择A人数选择B人数
第一关 6 0
第二关 2 4
第三关 2 4
第四关 3 3
第五关 3 3
以庄强为例,列举出每关的奖金情况如下[表9],注:第五关前庄强一定死亡,所以第五关只有7人做选择,不会有平局。
表9 庄强280万
第一关选A A多 10万
第二关选B平局或B多 20万
第三关选A B多 0万
第四关选A B多 0万
A多或平局 50万
第五关选B B多 100万
A多 200万
庄强总计280万,只有一种情况,即第四关50万,第五关200万,能确定第五关选A的人多。用此方法算出其他人每关奖金金额,由此可以推出每关选择占比情况:第一关A多第二关B多,第三关B多,第四关A多,第五关A多。
吴耀辉和周政共170万,而吴耀辉全部选A 时奖金最少,为160,因此只能是吴耀辉160万,周政10万。吴耀辉的选择为AAAAA,周政的选择为A空空空空。吴耀辉因奖金排名末位被处死,在玩家们使用技能前,吴耀辉就位于最后一名,即使安雪不对其掠夺,也会被处死,造成他奖金最低的人是他自己。
第一关第二关第三关第四关第五关 第五关后最终奖金金额
陈奇 ABBBAB 310 260
安雪 ABABA 230 280
吴耀辉 AAAAA 160 10
时乾 ABBBB 360 410
庄强 ABAAB 280 230
姚静AABAA 190 290
徐伟AABBA 240 190
周政A 10 110

以上就是小编为大家带来的介绍,想要了解更多的精彩内容,请玩家多多关注!
相关知识
百变大侦探金钱至上怎么通关
百变大侦探金钱至上攻略
百变大侦探娘娘没我可不行凶手是谁 百变大侦探攻略介绍
《百变大侦探》金蝉脱壳州长房门密码是什么
百变大侦探承胤之变凶手是谁 百变大侦探承胤之变凶手真相答案攻略
百变大侦探圣诞夜惊魂2凶手是谁 百变大侦探圣诞夜惊魂2凶手真相答案攻略
百变大侦探审判红.剧本通关攻略
百变大侦探有凤来仪真相是什么
百变大侦探玄阵刺客真相完美解析攻略
百变大侦探佚名的信真相是什么 百变大侦探佚名的信凶手真相答案攻略
推荐资讯
- 1mc.js网页版点击即玩 m 24764
- 2老六爱找茬美女的烦恼怎么过- 6132
- 3博德之门3黄金雏龙法杖怎么得 5989
- 4《大侠立志传》剿灭摸金门任务 5414
- 5代号破晓官方正版角色介绍 5142
- 6赛马娘锻炼到底的伙伴支援卡事 4931
- 7《我的世界》领地删除指令是什 4931
- 8闪烁之光11月兑换码大全20 4925
- 9部落冲突陈塘关版本的玩法介绍 4774
- 10爆梗找茬王厕所特工怎么通关- 4655